2025年中国智能门行业消费洞察免费下载
在数字经济与实体经济深度融合的浪潮下,中国智能门产业正迎来政策、技术、需求三重驱动的黄金发展期。作为智能家居生态的核心入口与安防体系的关键载体,智能门已从单一的物理防护产品,逐步演进为集成生物识别、物联网、人工智能等多技术的空间智能终端。
2026-03-25 15:56:39 来源:尚普咨询集团 浏览量:0
在数字经济与实体经济深度融合的浪潮下,中国智能门产业正迎来政策、技术、需求三重驱动的黄金发展期。作为智能家居生态的核心入口与安防体系的关键载体,智能门已从单一的物理防护产品,逐步演进为集成生物识别、物联网、人工智能等多技术的空间智能终端。
当下,智能门行业正从“基础安防”向“空间智能”转型,安全性、便捷性与智能化已不再是产品的附加选项,而是贯穿产品设计、生产、检测全流程的核心主线,成为推动行业高质量发展的新趋势、新方向。
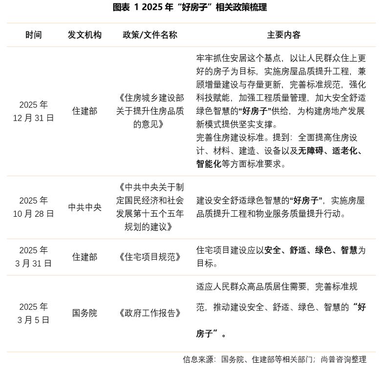
PART.01 “好房子”政策引领,筑牢智能门发展制度根基
中共中央关于制定国民经济和社会发展第十五个五年规划的建议中明确提出,“十五五”期间建设安全舒适绿色智慧的“好房子”。国家层面已构建起以安全、舒适、绿色、智慧为核心的“好房子”政策顶层体系,推动住房从“有没有”向“好不好”转型。

在政策导向下,智能门作为提升居住品质的关键环节,迎来了全方位发展机遇。新建住宅的标配化要求与老旧小区改造的规模化需求,共同打开了B端批量采购与存量替换的双重市场。政策推动的标准升级,倒逼智能门向防盗、智能识别、联动报警、环境感知一体化升级,并适配互联互通、隔声保温等新规范,提升产品附加值。
PART.02 规模跃升:百亿级赛道的增长逻辑与潜力
2025年是中国智能门的黄金增长期。供应链降本带来了产品价格的大幅降低,市场需求量实现跨越式增长。过去几年,市场需求量从不足百樘攀升至2025年超过1.5万樘。2025年中国智能门市场规模约为1.6亿元,同比增长超140%。

当前智能门在入户门行业的渗透率仍不足1%。随着产品技术成熟、成本下探、需求场景扩容与政策标准完善形成正向循环,预计未来智能门市场规模增速将维持在50%以上,2030年市场规模有望突破14亿元。

PART.03 消费趋势洞察:从功能满足到体验驱动
消费者的购买决策已从对基础功能的简单比较,升级为对产品便捷性与舒适性、权威的安全认证以及智能化功能体验的综合关注。

从功能需求看,消费者认为真正的“智能门”最应具备的核心功能依次为:主动安全防护(自动识别门口异常人员并录像告警)、智能化体验(人到门自动开/关门)和远程查看与告警。
从群体差异看,Z世代消费者对“外观设计与颜色选择”关注度更高,中青年家庭对“品牌知名度与口碑”关注度远高于其他群体,银发群体则对“适老化设计”和“紧急呼救”功能需求突出。
从渠道偏好看,当前智能门销售以线下门店为主,但消费者的信息获取更多来源于线上平台,已形成“线上引流+线下体验+本地服务”的融合模式。
PART.04 案例分析:王力机器人防盗门,填补行业安全标准空白
王力安防作为智能门行业的领导者,深耕行业近三十年,以用户安全为核心,精准洞察行业升级趋势与家庭用户安全需求,率先推出“机器人防盗门”系列产品。

该产品以“好房子”安全标准为核心参照,针对性破解行业在无感识别、隐私保护、健康监测、适老设计等方面的痛点,在遥感识别、智能控界、甲醛监测、无下档设计等多维度贴近“好房子”标准,不仅填补了智能门行业多项技术空白,更树立了行业安全创新的标杆。

王力机器人防盗门X70采用的第四代遥感识别技术,可在用户归家时实现门前3-6米精准完成用户身份核验,配合AI智能防夹和自动开关门功能,有效避免了老人、孕妇、儿童等群体被门夹伤的风险。甲醛哨兵监测技术则将智能门从单一的安防终端,演进为可持续、自动化管理室内健康环境的主动控制中枢。智能控界监控技术通过“精准防护+隐私避让”的设计,为智能门隐私保护提供了标准化解决方案。

王力的创新实践充分彰显了其作为行业领导者的责任与担当,精准契合智能门行业向高安全性、高品质、生态化升级的发展趋势,为中国智能门行业的高质量发展注入新的动力。
经济数据库
查看更多 >品牌排行榜
查看更多 >2021年 07 月 07 日,尚普咨询收到客户发来的《某行业品牌连续三年市场调研项目》的满意度评价单。客户表示:尚普咨询的调查方案设计严谨,方法科学,调查组织过程规范、严谨,调查数据基本可靠,为我们
2021年 07 月 05 日,尚普咨询收到客户发来的《汽车领域在生塑料市场调研项目》的满意度评价单。客户表示:尚普咨询与我司合作完成的项目报告,由于该项目涉及面广、产品专业性强。非常感谢尚普咨询专业...
2021年 07 月 05 日,尚普咨询收到客户发来的《网约指定城市运力公司调研项目》的满意度评价单。客户表示:尚普咨询为我司提供的市场研究项目为我们客观评价该行业市场现状格局提供了有价值的参考依据,...
2020年 07 月 07 日,尚普咨询收到客户发来的《锂电池企业销售策略与生产成本研究项目》的满意度评价单。客户表示:尚普咨询为我司提供的市场研究项目为我们客观评价该行业市场现状格局提供了有价值的参...
2021年 07 月 09 日,尚普咨询收到客户发来的《某危废处理研究项目》的满意度评价单。客户表示:本次是组织架构的调查,服务过程很不错,愿贵公司的咨询工作越来越好,期待下次合作。祝用户事业蒸蒸日上...
2021年 07 月 16 日,尚普咨询收到客户发来的《共享美容研究项目》的满意度评价单。客户表示:本次一期二期内容满意,期待后期签订长期协议,全国涉及调研部分与贵公司继续合作。祝用户事业蒸蒸日上,基...
2021年 07 月 09 日,尚普咨询收到客户发来的《两家白酒生产企业组织架构调研项目》的满意度评价单。客户表示:本次是组织架构的调查,服务过程很不错,期待下次合作。祝用户事业蒸蒸日上,基业常青!
2021年 07 月 13 日,尚普咨询收到客户发来的《某品牌经营情况调研项目》的满意度评价单。客户表示:本次一期二期内容满意,期待后期签订长期协议,全国涉及调研部分与贵公司继续合作。祝用户事业蒸蒸日...
2021年 07 月 13 日,尚普咨询收到客户发来的《舟山砂石骨料市场研究项目》的满意度评价单。客户表示:对尚普咨询提供的咨询服务非常满意,尚普咨询能为客户着想,能及时为客户解决问题,不惜加班加点来...
2021年 07 月 15 日,尚普咨询收到客户发来的《品牌打造和保护解决方案企业调研项目》的满意度评价单。客户表示:总体非常满意,反馈及时,沟通顺畅,希望多多合作。祝用户事业蒸蒸日上,基业常青!
| 研究模块 | 研究内容 | ||||||
|---|---|---|---|---|---|---|---|
| 市场调研 | 行业现状 | 市场容量 | 产品应用 | 渠道模式 | 供应链条 | 市场竞争 | 市场咨询 |
| 企业研究 | 企业背景 | 企业财务 | 销售数据 | 市场策略 | 生产设备 | 供应采购 | 技术研发 |
| 仓储物流 | 渠道建设 | 人力资源 | 企业战略 | ||||
| 用户调研 | 消费者调查 | 消费行为态度 | 宣传/促销 | 产品服务 | 品牌研究 | 消费者特征 | |
| 满意度调查 | 员工满意度 | 用户满意度 | |||||
| 市场进入咨询 | 宏观行业研究 | 竞争企业研究 | 下游用户研究 | 渠道研究 | 尽职调查 | 投资回报 | |
| 落地模块 | 落地实施建议 | 长期合作 | |||||
| 商业投资尽调 | 目标行业市场投资价值尽调 | 行业标杆企业调研 | 目标企业信用评估报告 | 项目投资尽调 | |||
| 产业规划 | 市场调研 | 市场准入 | 发展战略 | 投资选址 | 收购及整合 | IPO募投 | |
18 年
尚普咨询成立18年
48项知识产权
独立方法论
8成信息来自一手研究
118 亿
自建数据库118亿条
覆盖中国1978个行业
每年新增1亿条数据
产业大数据平台
118 +
拥有300+专业顾问团队
顶尖企业实操和管理经验
多位成员拥有国际PMP证书
48 项
独立方法论
48项自主知识产权
高新技术企业
产业大数据平台
400-969-2866