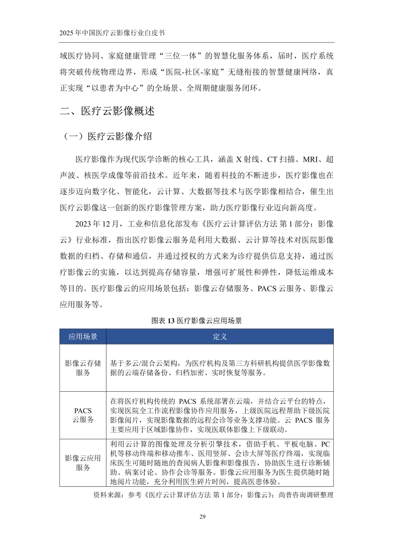
了解详细案例,请联系咨询顾问
400-969-2866
2025-12-22 16:01:46 来源:尚普咨询 浏览量:0




























































































经济数据库
查看更多 >品牌排行榜
查看更多 >2021年 07 月 05 日,尚普咨询收到客户发来的《汽车领域在生塑料市场调研项目》的满意度评价单。客户表示:尚普咨询与我司合作完成的项目报告,由于该项目涉及面广、产品专业性强。非常感谢尚普咨询专业、详实的市场研究报告,期待下次再次合作,也祝尚普咨询发展更上一层楼!再次对用户的支持表示感谢,祝用户事业蒸蒸日上,基业常青!
2021年 07 月 05 日,尚普咨询收到客户发来的《网约指定城市运力公司调研项目》的满意度评价单。客户表示:尚普咨询为我司提供的市场研究项目为我们客观评价该行业市场现状格局提供了有价值的参考依据,达到了预期目标。也祝尚普咨询发展更上一层楼!再次对用户的支持表示感谢,祝用户事业蒸蒸日上,基业常青!
2021年 07 月 07 日,尚普咨询收到客户发来的《净水器行业某品牌销量领先调研项目》的满意度评价单。客户表示:尚普咨询为我司提供的市场研究项目为我们客观评价该行业市场现状格局提供了有价值的参考依据,达到了预期目标。也祝尚普咨询发展更上一层楼!再次对用户的支持表示感谢,祝用户事业蒸蒸日上,基业常青!
2020年 07 月 07 日,尚普咨询收到客户发来的《锂电池企业销售策略与生产成本研究项目》的满意度评价单。客户表示:尚普咨询为我司提供的市场研究项目为我们客观评价该行业市场现状格局提供了有价值的参考依据,达到了预期目标。也祝尚普咨询发展更上一层楼!再次对用户的支持表示感谢,祝用户事业蒸蒸日上,基业常青!
2021年 07 月 07 日,尚普咨询收到客户发来的《煤矿坑道钻机市场占有率证明项目》的满意度评价单。客户表示:尚普咨询的调查方案设计严谨,方法科学,调查组织过程规范、严谨,调查数据基本可靠,为我们的研究工作提供了比较可信的第一手资料,研究结果对我司了解行业全貌有很大帮助。再次对用户的支持表示感谢,祝用户事业蒸蒸日上,基业常青!
2021年 07 月 07 日,尚普咨询收到客户发来的《某行业品牌连续三年销量领先调研项目》的满意度评价单。客户表示:尚普咨询的调查方案设计严谨,方法科学,调查组织过程规范、严谨,调查数据基本可靠,为我们的研究工作提供了比较可信的第一手资料,研究结果对我司了解行业全貌有很大帮助。再次对用户的支持表示感谢,祝用户事业蒸蒸日上,基业常青!
2021年 07 月 07 日,尚普咨询收到客户发来的《中国燕窝行业市场排名调研项目》的满意度评价单。客户表示:已合作多次,一如既往的满意,也推荐给了其他企业合作。再次对用户的支持表示感谢,祝用户事业蒸蒸日上,基业常青!
2021年 07 月 09 日,尚普咨询收到客户发来的《某危废处理研究项目》的满意度评价单。客户表示:本次是组织架构的调查,服务过程很不错,愿贵公司的咨询工作越来越好,期待下次合作。祝用户事业蒸蒸日上,基业常青!
2021年 07 月 16 日,尚普咨询收到客户发来的《共享美容研究项目》的满意度评价单。客户表示:本次一期二期内容满意,期待后期签订长期协议,全国涉及调研部分与贵公司继续合作。祝用户事业蒸蒸日上,基业常青!
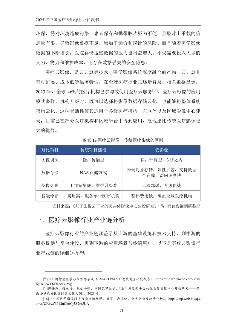
2021年 07 月 09 日,尚普咨询收到客户发来的《两家白酒生产企业组织架构调研项目》的满意度评价单。客户表示:本次是组织架构的调查,服务过程很不错,期待下次合作。祝用户事业蒸蒸日上,基业常青!
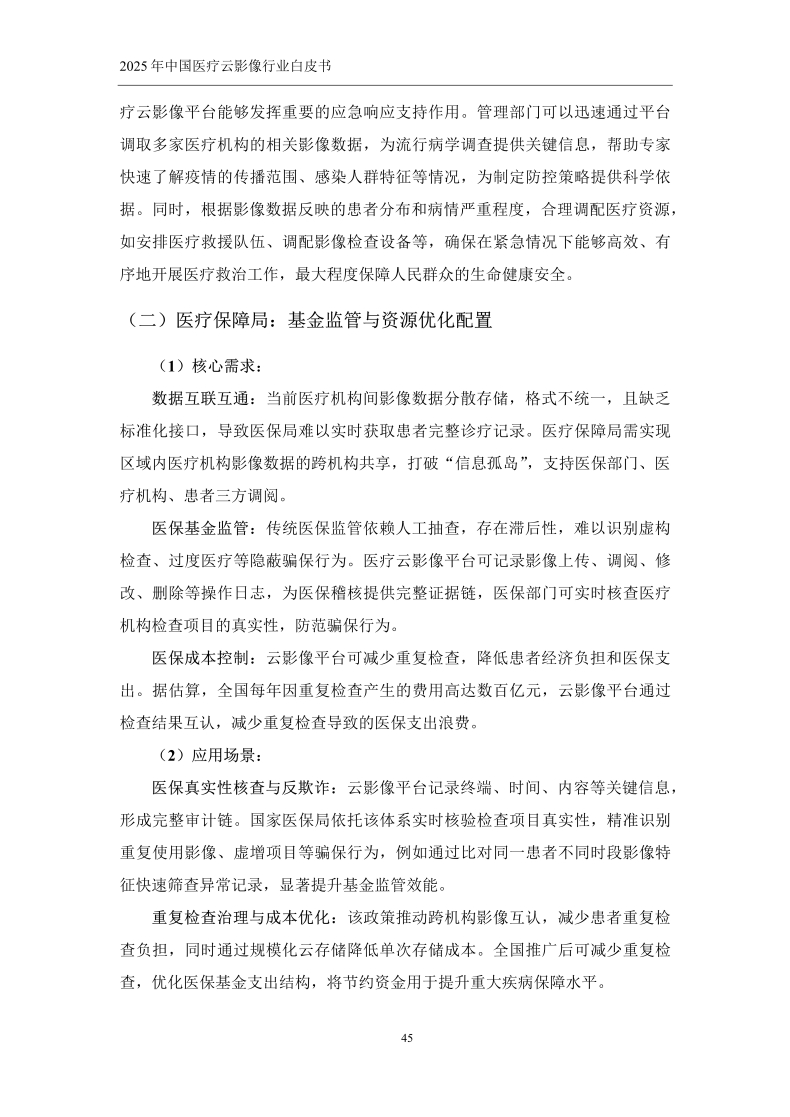
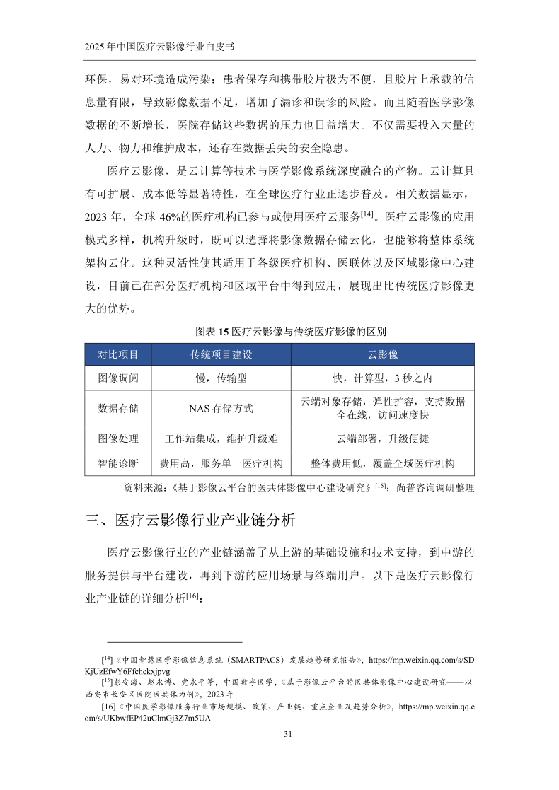
| 研究模块 | 研究内容 | ||||||
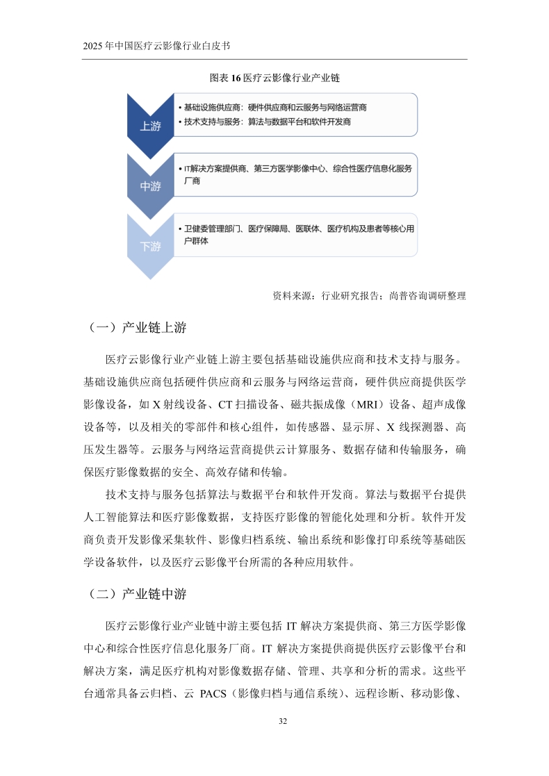
|---|---|---|---|---|---|---|---|
| 市场调研 | 行业现状 | 市场容量 | 产品应用 | 渠道模式 | 供应链条 | 市场竞争 | 市场咨询 |
| 竞争对手调研 | 企业背景 | 企业财务 | 销售数据 | 市场策略 | 生产设备 | 供应采购 | 技术研发 |
| 仓储物流 | 渠道建设 | 人力资源 | 企业战略 | ||||
| 用户调研 | 消费者调查 | 消费行为态度 | 宣传/促销 | 产品服务 | 品牌研究 | 消费者特征 | |
| 满意度调查 | 员工满意度 | 用户满意度 | |||||
| 市场进入咨询 | 宏观行业研究 | 竞争企业研究 | 下游用户研究 | 渠道研究 | 尽职调查 | 投资回报 | |
| 落地模块 | 落地实施建议 | 长期合作 | |||||
| 商业投资尽调 | 目标行业市场投资价值尽调 | 行业标杆企业调研 | 目标企业信用评估报告 | 项目投资尽调 | |||
| 产业规划 | 市场调研 | 市场准入 | 发展战略 | 投资选址 | 收购及整合 | IPO募投 | |
| 信用资信报告 | 基本信息 | 重大事件 | 生产/经营网络 | 企业规模 | 经营实力 | 财务实力 | 法律风险 |
| 未来经营预判 | 整体信用评级 | 合作风险预警 | |||||
| 品牌/销量证明 | 市场份额证明 | 市场占有率证明 | 品牌实力证明 | 行业证明 | 专精特新证明 | 销售实力证明 | 技术领先证明 |
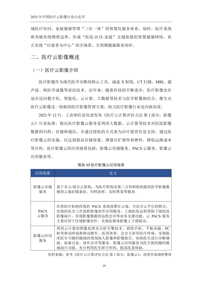
| 全国/全球地位证明 | |||||||
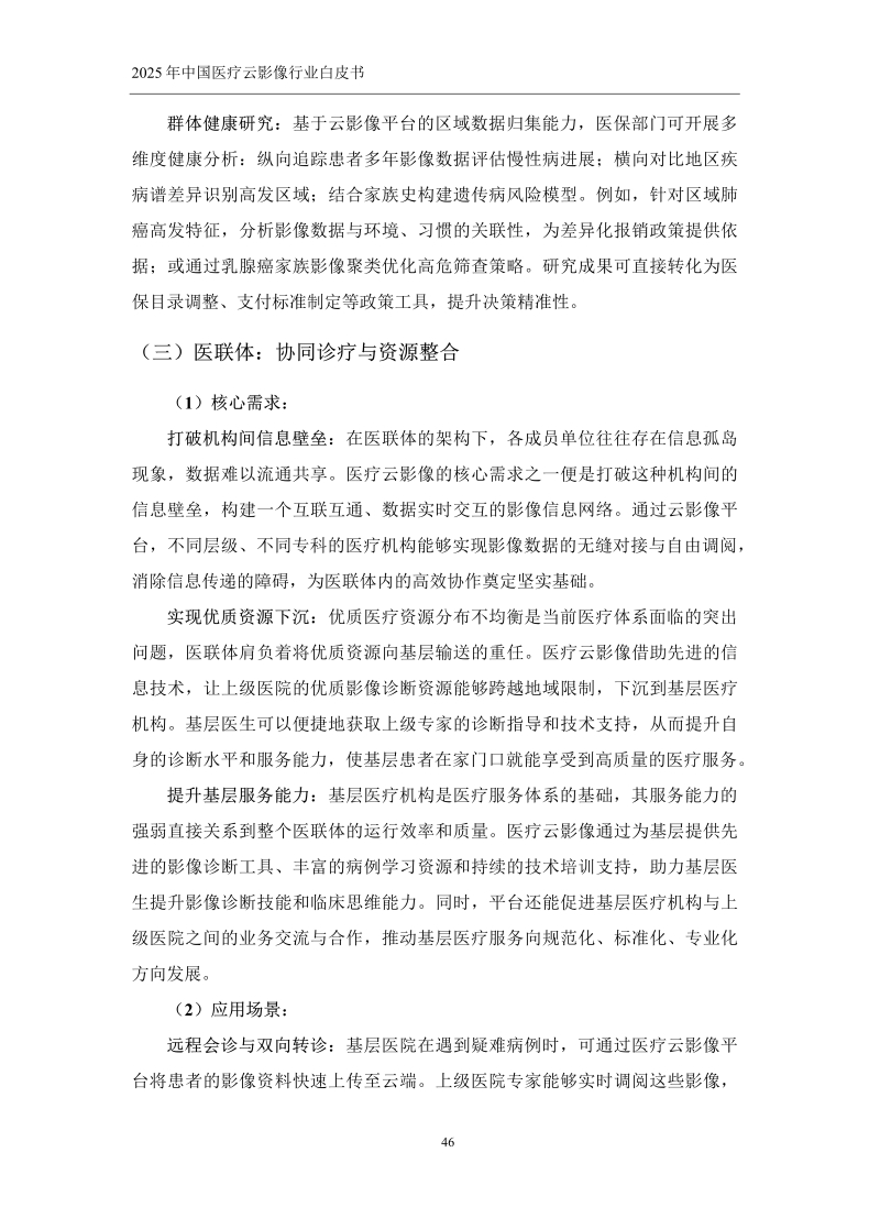
15 年
尚普咨询成立15年
48项知识产权
独立方法论
8成信息来自一手调研
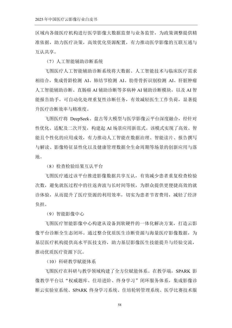
118 亿
自建数据库118亿条
覆盖中国1978个行业
每年新增1亿条数据
产业大数据平台
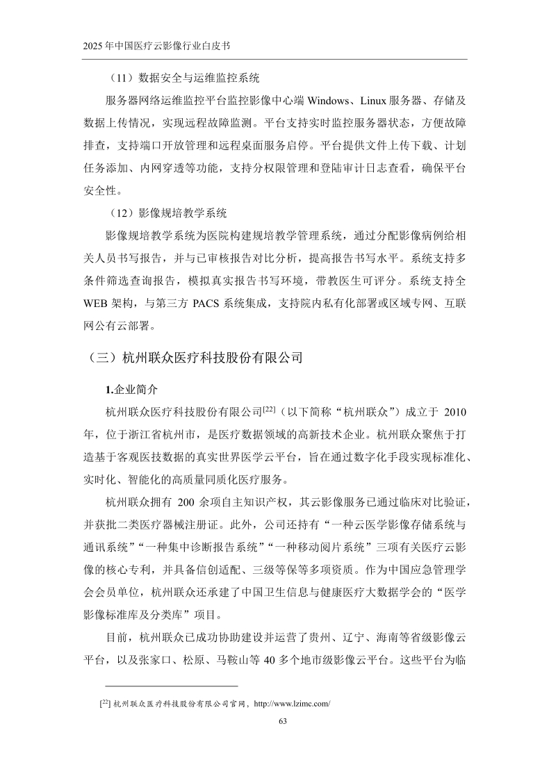
118 +
拥有300+专业顾问团队
顶尖企业实操和管理经验
88%成员拥有国际PMP证明
48 项
独立方法论
48项自主知识产权
高新技术企业
产业大数据平台
400-969-2866